DIFCUL 5 Pz 3.3 V/5 V MOSFET Modulo Driver, PWM Uscita Schede Driver Modulo Driver Arduino MCU
Consegna express con DHL GoGreen se ordini entro le prossime 24 ore
- Consegna in 1-2 giorni lavorativi
- Spedizione gratuita a partire da 49,90 €
- 62 giorni di reso gratuito
Dettagli prodotto
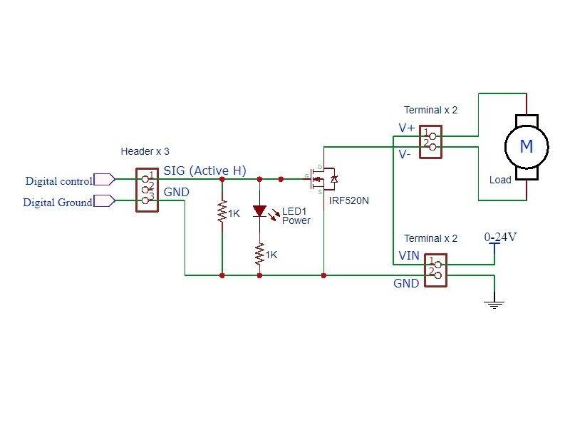
Arduino Mega DIFCUL 5 Pz 3.3 V/5 V MOSFET Modulo Driver, PWM Uscita Schede Driver Modulo Driver Arduino MCU Display Arduino Con il tubo MOS di alimentazione originale, l'uscita PWM può essere regolata Cinghia luminosa a LED, motore CC, micro pompa, elettrovalvola MODULO DRIVER MOSFET dimensioni compatte pulsante IRF520 porta digitale per Rasp - EUR 11,19. IN VENDITA! 5PCS MOSFET pulsante IRF520 MOSFET modulo driver per Arduino per lampone Pi. 335756665260 Può guidare Arduino fino a 24 V di carico, come B.
Opinioni degli utenti (1356)
Indicazioni sul processo di verifica
Non viene verificato se le opinioni sul prodotto provengono da consumatori che hanno effettivamente utilizzato o acquistato il prodotto valutato, a meno che la rispettiva valutazione non sia contrassegnata come "Opinione verificata".
Maggiori informazioni sul processo di verifica
Voto medio su 1356 opinioni
La valutazione media è calcolata sulla base di 11 opinioni di Cimenio.
I recensori vengono retribuiti da CimenioMaggiori informazioni
Meno CO2. Più responsabilità.
- Climaticamente neutri
- Impegnati nella protezione del clima












